秀人网
English
秀人网
秀人网概况
秀人网简介
历史沿革
历任领导
学院领导
秀人网 文化
机构设置
概况
工程力学系
航空宇航工程系
微纳米力学与多学科交叉创新研究中心
院机关
学院委员会
师资情况
院士
师资信息
科学研究
科研概况
研究组织架构
科研机构
科研获奖
科研成果
国际交流
教务教学
本科生
研究生
招生
招生信息
招聘信息
人员招聘
博士后招聘
学生生活
概况
学生动态
校友工作
院友会
发展基金
学术讲座
秀人网
>
学术讲座
>
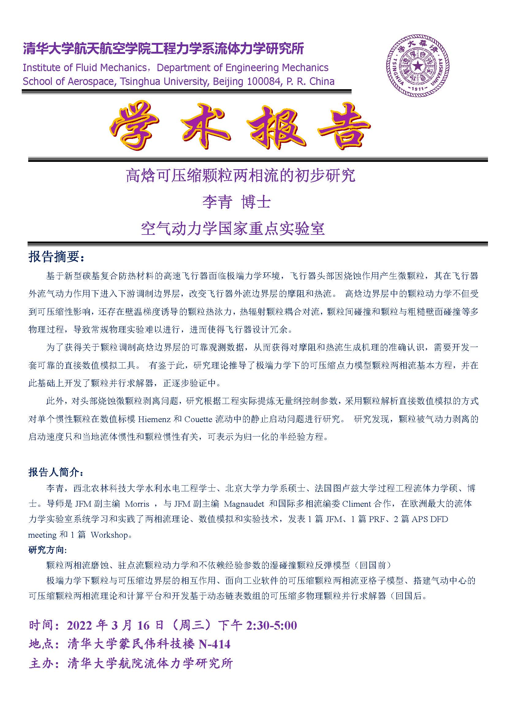
高焓可压缩颗粒两相流的初步研究
发布时间:2022-03-15 点击数:
分享到:
分享到
百度一下